
近日,沈陽細胞中心董事長于艷秋教授團隊在干細胞與血管再生領域研究上取得了新的進展,其成果“Conditioned medium from primary cytotrophoblasts, primary placenta-derived mesenchymal stem cells, or sub-cultured placental tissue promoted HUVEC angiogenesis in vitrol”在國際知名的專業期刊《Stem Cell Research & Therapy》(《干細胞研究與治療》)公開發表。本研究結果有助于推廣干細胞在心腦血管疾病、缺血性疾病等領域的應用。

人體血管在病毒細菌感染、外傷等各種作用下導致損傷后,在血管的再生和修復過程中可以通過干細胞治療,起到促進受損處愈合作用。于艷秋教授團隊耗時十余年,專注于探索干細胞促進血管再生和修復作用的機理,于艷秋教授作為通訊作者,指導馬海英等科研人員完成了這篇論文。
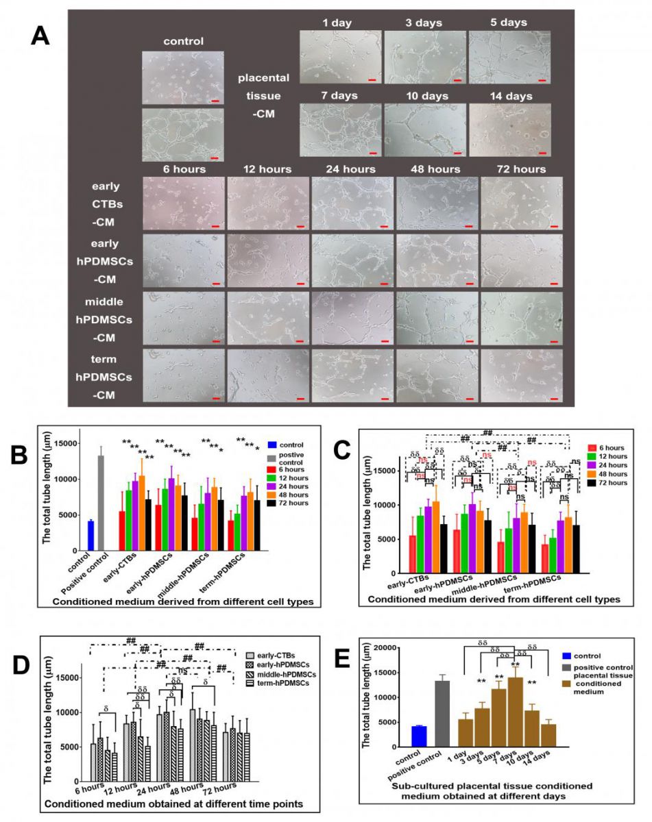
本論文研究發現:胎盤間充質干細胞可分泌各種生物活性蛋白和生長因子,對血管內皮細胞的增殖、粘附、移行、微管腔形成等功能具有促進作用。

研究發現:胎盤間充質干細胞可以分泌促進血管再生十幾種細胞因子,如:血管生成素、 bFGF、 VEGF等。證明胎盤間充質干細胞是通過分泌促進血管再生的細胞因子和生長因子,從而改善了血管再生的微環境,最終實現損傷血管的再生和修復。


于艷秋教授團隊在血管損傷修復的研究結果和在皮膚損傷修復中的研究結果相一致。這證明,干細胞對損傷組織修復具有促進作用,干細胞除了通過的增殖分化作用再生、修復、替代損傷組織細胞,也可以通過分泌各種促進細胞增殖分化的細胞因子,生長因子等生物活性蛋白,改善損傷組織的微環境,最終實現組織再生和修復。
《Stem Cell Research & Therapy》(《干細胞研究與治療》)是SCI收錄期刊,是專業探討交流干細胞療法轉化研究的重要平臺與窗口。作為國際知名的評審雜志,期刊編委會格外著重于干細胞療法和再生療法的實際轉化和臨床研究。期刊選稿者偏向于遴選高質量的擁有科研價值同時具備完整動物模型和臨床試驗數據的文章,期刊影響因子4.489。
